中文搜索引擎指南网

标题: 中国人民大学2018年自主招生简章 [打印本页]

作者: sowang    时间: 2018-3-21 18:46
标题: 中国人民大学2018年自主招生简章
为贯彻落实党和国家教育方针,坚持立德树人,尊重教育规律和人才成长规律,通过科学有效途径选拔特殊人才,按照教育部相关文件要求,我校2018年通过自主招生方式在部分专业招收具有学科特长和创新潜质的优秀高中毕业生。具体办法如下:

  一、领导及实施机构

  我校自主招生工作由学校招生工作领导小组领导,由本科生招生工作小组具体负责,由招生就业处和相关学院(系)组织实施。

  二、招生专业、招生计划及报名条件

  2018年,我校人文科学试验班、理科试验班(信息与数学)、理科试验班(物理、化学与心理学)、理科试验班(环境理工、环境经管)4个专业大类,招收自主招生的考生。

  报名基本条件:热爱祖国,拥护中国的领导,愿意为社会主义现代化建设服务;遵纪守法,品行端正;认同我校“立学为民、治学报国”的办学宗旨;具有相应专业所需的学科特长和创新潜质;对相关学科领域具有浓厚兴趣,已有较扎实的知识积累或学术训练,有深入或创新的见解,在相关学科竞赛、征文或创新活动中有出色表现。

  各专业招生计划及附加报名条件详见下表:




注:1。各专业招生计划将根据实际生源情况进行调整,宁缺毋滥。

  2。人文科学试验班文理兼招,理科试验班(信息与数学)、理科试验班(物理、化学与心理学)、理科试验班(环境理工、环境经管)仅招收理科生。我校在浙江、上海的自主招生专业(类)选考科目要求,与我校在相应省、市公布的2018年普通类高考招生相关专业(类)选考科目范围相同。

  3。考生参加我校自主招生选拔时,报名、初审、初试、复试、资格生认定均直接与具体专业挂钩;填报高考志愿和录取时,按上表中的专业大类执行;入校后分流专业时,直接分配到相应具体专业,不得申请转专业(历史学院自主招生录取的考生,大学一年级期末专业分流时,可在学院历史学、世界史、考古学3个专业中再次自主选择专业)。

  4。我校自主招生在江苏省录取时,各选测科目等级要求为2B+。

  三、报名程序

  1。网上报名

  符合报名条件的考生均可报名。

  网上报名必须通过教育部特殊类型招生报名平台完成(http://gaokao.chsi.com.cn/zzbm/)。不接受现场报名。

  2。报名材料

  (1)自主招生报名申请表:网上报名时,按报名系统提示填写个人信息,系统将自动生成申请表。

  (2)个人申请:全面展示考生本人的申请理由、性格特点、爱好特长、报考专业相关学习研究经历、学习能力、未来规划等各方面情况。由考生本人手书,不超过1500字,无固定格式要求。

  (3)学业水平考试成绩单(如无法提供则需提交所在中学盖章的说明)。

  (4)综合素质评价表(如无法提供则需提交所在中学盖章的说明)。

  (5)高中相关课程任课教师评价意见:所报专业相关的高中课程任课教师对考生课程学习情况的评价意见。请务必使用以下模板:《中国人民大学2018年自主招生高中相关课程教师评价意见表》。各招生专业对应的相关高中课程详见后文《各专业考核形式及主要考核内容表》。

  (6)诚信承诺书:由考生本人及所在中学签订《诚信承诺书》。

  (7)推荐表:中学、社会团体、专家等机构或个人实名提供的推荐材料;内容除陈述对被推荐人在相关专业领域学习、研究、社会实践状况的意见外,还需包括推荐人的简介。请务必使用以下模板:《中国人民大学2018年自主招生推荐表》。推荐者须自行上传推荐材料。推荐人姓名和与推荐理由直接相关的社会身份,我校可予公开,接受社会监督。

  (8)其他证明材料:个人获奖证明复印件、参加社会公益性活动的材料、考生本人原创的研究成果及发表作品等。报名系统上传的本项材料(原件或复印件皆可)均须由考生本人签名,非本人签名的视同弄虚作假处理。

  注:①以上(1)(2)(3)(4)(5)(6)为必须提供的材料。(1)(3)(4)(5)(6)(8)均须所在中学加盖中学公章。以上所有材料请以照片或扫描件形式上传,上传材料需清晰可读。

  ②所有报名材料内容应当属实,我校将对考生取得的文章、书籍、专利等成果进行论文查重、真伪鉴定、质量评估等严格审核。有关中学等不得出具与事实不符的考生推荐材料、证明材料等,或在考生综合素质档案中虚构事实或故意隐瞒事实。同一中学为不同考生出具的学习成绩及相应年级排名,应为相同次别的考试成绩和排名,各学期各科目成绩应为期末考试成绩。

作者: sowang    时间: 2018-3-21 18:48
 四、选拔程序

  1。初审

  我校将组织专家审核报名材料,审核结果在报名系统初审结论中显示,分为:“通过”、“不通过”两类。审核“通过”者入围初试;“不通过”者不能参加后续考核环节。

  2。初试

  重点考查学科素养和学习发展潜能。人文科学试验班各招生专业考试内容为文史哲等招生专业相关学科素养;理科试验班(信息与数学)考试内容为计算机科学与技术专业相关学科素养;理科试验班(物理、化学与心理学)、理科试验班(环境理工、环境经管)考试内容为物理、化学等招生专业相关学科素养。均不限于中学教学大纲。

  3。复试

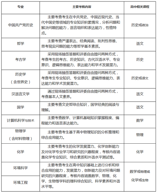
  复试考核形式为面试,考查范围不限于中学教学大纲,可参见下表(《各专业主要考核内容表》):



4。复核考试

  我校将面向一定范围的考生,针对其报名时提交的专利、论文、证书等材料组织复核考试。复核结果为“不通过”的考生,不可认定为资格生。

  注:考生必须带齐报名系统提交的所有专利、论文、证书原件及1套考生本人签名的复印件参加复核考试,材料不齐者直接取消复核考试资格。

  5。人文拔尖人才加试

  为发现、选拔在人文学科领域具有较高素养和极佳培养潜质的苗子,对于报考人文科学试验班的考生,在报考的具体专业所需的学科特长和创新潜质方面有突出表现,或者在报考的具体专业相关领域有较高水平的研究成果或作品的,经面试评委一致提名,可参加人文拔尖人才加试环节。加试无需在报名系统中申请,我校将于面试后通知获得加试资格的考生具体考试安排,考生自愿决定是否参加。加试采取面试形式,评委由人文科学试验班相关学院院长或院长推荐的教授担任,重点考查考生在报考专业相关领域的学术研究能力和发展潜力。

  未通过加试不影响考生其他环节考核成绩及资格生认定。人文拔尖人才资格生人数宁缺毋滥,最多不超过人文科学试验班资格生总数的10%。

  6。资格认定

  我校根据考生初试、复试加权成绩,人文拔尖人才加试考试结果,复核考试结果,认定自主招生资格生。

  初试、复试成绩加权公式如下:

  人文科学试验班加权成绩=初试成绩×30%+复试成绩×70%;

  理科试验班(信息与数学)加权成绩=初试成绩×80%+复试成绩×20%;

  理科试验班(物理、化学与心理学)加权成绩=初试成绩×40%+复试成绩×60%;

  理科试验班(环境理工、环境经管)加权成绩=初试成绩×40%+复试成绩×60%。

  五、录取办法

  1。自主招生资格生必须符合教育部规定的普通高等学校招生全国统一考试的报名条件,按生源地省级招生考试机构要求参加高考并填报自主招生学校志愿。

  2。资格生高考总分(含政策性加分)不低于我校在生源省(区、市)第一批次对应科类最终模拟投档线下相应分值和所在省(区、市)一批录取控制线(合并本科批次的省份,按相关省级教育行政部门或招生考试机构确定的自主招生相应最低录取控制分数线执行)的,我校将予以录取;浙江省、上海市资格生高考总分(含政策性加分)达到生源省市自主招生最低录取控制参考线上相应分值的,我校将予以录取。具体录取优惠方案详见下表:.



image
  注:以上优惠分值均为750分制,非750分制的按比例折算(上海市优惠分值为已按660分制折算后结果,无需再次折算)。最终模拟投档线由生源地省级招生考试机构按照本科一批招生所有高校在生源省(区、市)最终确定的投档比例测算生成。

  六、违规处理

  对查实提供虚假信息、材料的考生,均认定为在国家教育考试中作弊。我校将取消作弊考生自主招生资格,并通报有关省级招生考试机构或教育行政部门做进一步处理。

  七、监督机制

  1。为维护考试招生公平公正,确保机会公平、程序公开、结果公正,我校实行内部和第三方双重监督机制。内部监督由学校监察处负责,第三方监督由我校聘请的社会监督员组成的社会监督委员会负责,社会监督员有权参与自主招生选拔过程并提出意见。考生及家长如对自主招生选拔过程有疑义,可向监察处反映。我校在接到关于自主招生的反映后,将在15日内向相关人员作出答复。

  2。我校初试入围名单、复试入围名单、资格生名单均由学校招生工作领导小组审核,并将按照教育部要求,在我校阳光招生信息平台、教育部阳光高考平台、省级招生考试机构公示。此外,我校还可公开推荐人姓名和与推荐理由直接相关的社会身份,接受社会监督。

  3。中学应按要求公示其推荐的考生名单及相关材料。

  4。复试评委名单和面试顺序通过抽签随机确定。

  5。面试考核过程全程**。

  八、自主招生工作时间表

  1。网上报名:即日起至2018年3月31日24:00。

  2。发布初审结果:2018年4月30日。

  初审结果将在我校阳光招生信息平台、教育部阳光高考平台公示,考生可在报名系统内查询结果。

  3。初试:2018年6月17日。

  具体测试时间、地点以报名系统内下载打印的准考证为准。

  初试成绩及复试入围名单将于6月17日18:00前,通过我校阳光招生信息平台公布,请考生及时查看。复试入围的考生请同时登陆下载《复试手册》,按时参加后续考核环节。

  4。复试、人文拔尖人才加试:2018年6月18-19日。

  我校将于6月18日21:00前电话通知人文拔尖人才加试入围考生参加考试,请考生保持手机畅通。

  复试成绩及复核考试入围名单将于6月19日18:00前,通过我校阳光招生信息平台发布,请考生及时查看。

  5。复核考试:2018年6月20日。

  复核考试时间、地点将于6月19日18:00前,通过我校阳光招生信息平台复试结果查询系统发布,请复核考试入围考生及时登录查看。

  6。公示资格生名单:2018年6月22日前。

  7。考生填报志愿:按各省级招生考试机构规定时间进行。

  8。录取:7月。

  九、联系方式

  阳光招生信息平台:http://rdzs.ruc.edu.cn

  本科招办电子信箱:zsb@ruc.edu.cn

  监察处电子信箱:jijian@ruc.edu.cn

  咨询电话:400-0123-517

  通讯地址:北京市海淀区中关村大街59号中国人民大学本科生招生办公室

  邮政编码:100872

  十、我校未委托个人或中介组织开展特殊类型考试招生有关工作,未与任何机构进行考前培训等任何形式合作,同时严禁本校教职工开展或参与涉及我校自主招生考试的任何辅导和培训。

  十一、本招生简章已报教育部备案。如遇国家法律、法规、规章和教育部有关政策变化,以变化后的规定为准。

  十二、本招生简章的最终解释权属于中国人民大学本科生招生办公室。

  中国人民大学本科生招生办公室

  2018年3月



附件:

附件3:诚信承诺书。docx
http://rdzs.ruc.edu.cn/media/att ... 80320172146_74.docx

附件2:中国人民大学2018年自主招生推荐表。doc
http://rdzs.ruc.edu.cn/media/att ... 180320172146_54.doc

附件1:中国人民大学2018年自主招生高中相关任课教师评价意见表。doc
http://rdzs.ruc.edu.cn/media/att ... 180320172146_39.doc







欢迎光临 中文搜索引擎指南网 (http://sowang.com/bbs/) Powered by Discuz! X3.2