中文搜索引擎指南网

标题: 海南2018普通高等学校考务管理工作实施细则 [打印本页]

作者: sowang    时间: 2018-5-31 15:22
标题: 海南2018普通高等学校考务管理工作实施细则
琼教考〔2018〕9号

  各市、县、自治县教育(教科)局,洋浦经济开发区社会发展局:

  为做好2018年我省普通高校招生全国统一考试考务管理工作,根据教育部《2018年普通高等学校招生全国统一考试考务工作规定》(教学〔2018〕3号)和《国家教育考试标准化考点规范》(暂行)(教考试〔2011〕2号)等文件精神,结合我省实际,制定了《海南省2018年普通高等学校招生全国统一考试考务管理工作实施细则》,现印发给你们,请认真贯彻执行。

  海南省教育厅

  2018年5月9日

  海南省2018年普通高等学校招生全国统一考试考务管理工作实施细则

  第一章 总 则

  第一条 为健全我省普通高等学校招生全国统一考试(以下简称高考)考务工作制度,规范考试管理,保障考试的正常实施,根据教育部《2018年普通高等学校招生全国统一考试考务工作规定》《中华人民共和国教育法》《中华人民共和国高等教育法》及有关法律、法规,制定本实施细则。

  第二条 高考考务管理工作的基本原则是公平、安全、科学、规范。

  第三条 高考全国统考科目试题、参考答案在本科目考试启用前属绝密级事项,知悉范围是命题、审题、印刷、监印等相关工作人员;评分参考在本科目考试启用前属绝密级事项,启用时降为秘密级,保密期限连续计算,共5年,知悉范围是命题、审题、印刷、监印、阅卷等相关工作人员;评卷过程中制定的评分细则按国家秘密级事项管理,知悉范围是阅卷及相关工作人员;考生答卷在成绩公布前按国家秘密级事项管理。

  第四条 我省普通高考考务工作在海南省国家教育考试工作厅际联席会议(以下简称厅际联席会议)的统筹协调下,在省教育厅领导下,由省考试局负责组织实施和管理。

  省教育厅和各市县设立考试安全类突发事件应急处置工作组,负责考试中突发事件的处置。

  考试期间,省考试局应派巡视员监督、检查考试实施的情况,协助做好考试工作。

  第五条 各市县要设立普通高等学校招生考试考区委员会,领导、组织、管理本考区的考试实施及处理考试期间本考区发生的重大问题。考区委员会主任由当地市县政府负责人担任,副主任由教育行政部门负责人担任,成员为公安、宣传、保密、监察、卫生计生、工商、通信、电力、招生考试等部门负责人,负责考试安全、保卫、卫生防疫及考试环境综合治理等工作。

  第六条 各级各类学校有承担并做好高考考试组织管理工作的责任和义务。各有关学校应为命题、考试实施(提供考场、委派监考员以及适当的经费保障等)及评卷等工作提供条件和支持。

  第二章 考点设置

  第七条 设置程序

  各考点应在市县普通高等学校招生考试考区委员会指导下,由教育主管部门根据工作需要、考生分布情况和学校布局条件,在统筹兼顾各项考试安排的基础上,指定若干学校设置。考点应设立在符合《国家教育考试标准化考点规范(暂行)》(教考试〔2011〕2号)并经省考试局验收备案的中学等办学机构。

  第八条 基本条件

  1、考点须设在县级(含)以上人民政府所在地,具备独立法人资格和办学许可证的学校。

  2、考点要安全、安静、卫生;考场要易于封闭、管理。

  3、考点管理严谨、规范,教职工整体素质良好。

  4、建筑、安全、照明、消防等设施须符合国家有关标准、规定和考试组织安排需要;考场数量和其他考试用房能够满足考试需要,且有一定数量的备用考场。

  5、考试场所能与非考试场所分开,考试期间能够实行封闭管理。

  6、具备考务室、视频监控室、试卷分发回收室、保卫室、医务室、咨询服务室等考试组织机构和服务场所。

  7、具有符合试(答)卷安全保密要求的试(答)卷保管室。

  8、具有完善的广播指挥系统和备用的铃声信号指挥系统;每个考场内在合适的位置装设两个音箱,广播室配备相应的扩音、播音设备(另有一套连接好的备用设备)及备用2-3个配有音箱的光盘播放机,保持技术状态良好,切实能满足考试广播指挥和英语听力考试的要求。

  9、具有互联网、电话、传真、计算机系统等接收上级考试机构考务指挥指令的设备和复印、打印设备。

  10、具有符合《国家教育考试网上巡查系统视频标准技术规范》、可进行监控图像实时传送的网上巡查系统。

  11、具有符合国家相关标准的考生身份验证和防范现代科技手段作弊的相关检查、检测设备或手段,以及对干扰考试正常进行的信号防范和阻断的设备。

  12、具备应急安全疏散条件,具有由有关部门鉴定合格的安全区域和应急疏散通道。

  13、具有其他用于考试组织管理的专用设备、设施等。

  第九条 组织机构

  1、考点应设主考1人,每5-6个考场配备1名副主考,主考和副主考均由考区委员会聘任。主考应由考点所在学校主要负责人或市县教育局分管高校招生考试工作的副局长担任,副主考由高级中等教育学校中层以上领导干部担任。主考、副主考应认真履行《主考、副主考职责》(见附件1)。

  2、考点设立考务、试卷保管、播音、视频监控、保卫、后勤服务、医疗卫生等相关考试工作小组。每个考点至少配备一名系统管理员,负责技术保障工作。各工作组人员应认真履行各自的工作职责(见附件2)。

  第十条 考点布置

  1、考点入口处悬挂“2018年普通高等学校招生全国统一考试××考点”的横幅。

  2、考点醒目位置要设置公告通知栏、宣传教育栏。张贴考点布局示意图和考场分布示意图、《考试科目及时间表》《考场规则》《中华人民共和国刑法》节选、《中华人民共和国教育法》节选、《国家教育考试违规处理办法》节选、应急疏散示意图等,并公布省级考试机构的举报电话,设置举报箱。

  3、划定考试封闭管理区域,设置出入口警戒线,考试时由公安及保卫人员值守。在考场所在楼房的周围设置警戒线,警戒线与考场所在的楼房距离不得少于30米(无条件设置至30米的考点,可因地制宜设置警戒线),警戒线周边必须配备专职值班人员巡逻值班。

  4、考点应设立从试卷分发室到考场的“封闭式”专用通道,并配备专门人员保卫值守。

  5、在非涉密考试工作室(处)、场所、安全区域等明显位置张贴标志、设置引导指示标牌。

  6、考试前应对各考场内、走廊及与考试有关的场所进行一次大扫除;考前一天,考点向考生开放,供考生现场了解考场分布情况及应试须知。开放结束后,考点应全面检查考场,防止考生或他人在场内放置违规物品。

  第三章 考场设置

  第十一条 考场是考试组织实施和考生进行考试的独立室内场所。考场设置应相对集中、安静、通风、卫生、采光条件好,符合国家建筑、安全、照明、消防等有关标准,桌椅、照明、广播等设施完好,符合考试组织安排需要,确保每个考生听到清晰的考试信号和英语听力考试内容。

  第十二条 每个考场考试座位为30个。考生座位须单人、单桌(抽屉要清理干净)、单行排列,桌口尽量朝前,座位间距80厘米以上。同一考点的排列规格要一致,一般按四列规则排列,也可根据教室大小实际排成五列,但须报省考试局备案。监考员面对考生右手第一列第1个座位为01号,依次蛇形排列。考生座位号贴在课桌的右上角。

  第十三条 考生准考证号为8位阿拉伯数字,首两位为市县代码,第三位为科类代码,第四至第六位为考场号,末两位为座位号。准考证号由省考试局统一随机编排,各市县在考前3天内打印发给考生。《准考证》信息由省考试局保存一年。

  第十四条 考场门口须张贴考试科类、考场编号等标志。考场门口外设“非考试物品暂放处”,供考生暂放非考试物品。

  第十五条 考场内除必备物品、文字外,不得留有其他任何可能影响考试的物品和字迹。做到地面、桌斗、墙壁干净,板报、墙报等必须遮挡或摘除,前面黑板按考试规定书写统一的文字。多余的桌凳须搬出考场或在不影响考生通行的情况下整齐地摆放在考场后面或侧面。

  第十六条 考场内正前方设监考工作台,供监考员施考时摆放试卷、答题卡、草稿纸及必备的工作用具。考场内设置时钟,在不影响考试正常进行的前提下,为考生提供时间参考,在时钟下面注明“考场时钟仅供参考,考试时间以广播指令为准”的提示语。

  第十七条 考场安装网上巡查系统终端、防范现代科技手段作弊的相关检查检测设备、对干扰考试正常进行的信号防范和阻断的设备。视频监控室能够全面监控整个考场、监考员监考及考生考试情况。

  第十八条 考试期间,每个考场内配备2名(含)以上监考员,至少1名为女性;每9个考场配备1名视频监考员。同一考场监考员应来自不同学校,每一考场的2名监考员组成一个固定的监考组,同一监考组每科监考的考场应不相同。各监考组每科监考的考场安排由省考试局统一随机编排,各考点在每科考试前90分钟,登录考务管理平台下载执行。

  各考点要根据考场设置情况,配备若干流动监考员(每5-6个考场配备1名)和备用监考员。所有工作人员必须佩戴工作证上岗。

  第十九条 每个考场配备1支红色字迹笔、1支2B铅笔(用于涂考生缺考标志)、1支固体胶(密封答题卡用)、1把剪刀(分发条形码用)、2本《监考员工作手册》和一定数量的备用考试用具。

  第二十条 首场考试前一天及每场考试结束后,各考点须安排人员做好各考场的清洁工作,并实行封闭管理,考试全部结束前严禁他用。每场考试开始前,由专门人员对洗手间进行检查和清理,防止考生或他人在洗手间内放置违规物品。

  第四章 考试工作人员

  第二十一条 各市县要配备与所承担的高考考务工作任务相适应的专职与兼职相结合的考试工作人员。

  第二十二条 考试工作人员实行岗位聘任制,监考员及考试人员的选聘由推荐学校审核后,在学校进行公示,公示期结束后,将拟聘任的教师名单报市县招生办,由市县招生办统一选聘。选聘时应兼顾整体年龄结构、身体状况及男女比例,并考虑有关岗位的特殊要求。推荐学校或主考必须与所选聘考试工作人员签订工作责任书,所推荐的学校对选聘人员要承担领导责任。

  第二十三条 考试工作人员选聘的基本条件:拥护党的路线、方针、政策,遵纪守法,熟悉业务,工作认真负责,身体健康。

  监考员不得由本考区高三任课教师或班主任担任。必要时省考试局可以统一调派监考员。

  第二十四条 考试工作人员实行岗位聘任制,经培训、考核合格后持证上岗。监考员及其他工作人员的培训和考核由考点所在学校负责,培训内容主要有:政策规定、职业操守、纪律要求、安全保密规定、《中华人民共和国刑法》《中华人民共和国教育法》《国家教育考试违规处理办法》、考试实施程序及操作规范、高科技作弊识别与防范、考试应急处置等。监考员、流动监考员、视频监考员必须分别恪守《监考员职责》(见附件3)、《流动监考员职责》(见附件4)和《视频监考员职责》(见附件5)。

  第二十五条 专职考试工作人员如有直系亲属或利害关系人参加今年高考的,应当回避接触考试的试题、参考答案、评分参考、答卷等涉密材料;兼职人员如有直系亲属或利害关系人参加今年高考的,不得参加今年高考考试工作。

  第二十六条 各市县要建立考试工作人员信息库,被选聘的考试工作人员按要求填写相关信息,签订工作责任书,工作人员履行岗位职责情况将列入其年度考核,作为晋职晋级的参考依据。

  第五章 试卷的印制、运送与保管

  第二十七条 试卷、答卷的印制、交接、运送和保管,应严格按照教育部、中宣部、公安部、国家保密局联合印发的《国家教育考试考务安全保密工作规定》(教考试〔2004〕2号)和教育部《国家教育考试试卷印制安全保密规范》《国家教育考试试卷印制规范》《国家教育考试制卷监印规范》(教考试〔2014〕1号)等有关要求执行。

  第二十八条 高考的试题、参考答案、评分参考清样由教育部考试中心提供。启用前的试题、参考答案、评分参考清样须存放在经公安、保密部门验收合格的试卷保密室。试卷由省考试局选择符合上述文件规定条件的单位印制。

  省考试局要加强对试卷印制过程和派出的监印人员的监管,选派熟悉业务、经验丰富的中层(含)以上干部带队入闱监印。要对试卷监印等涉密人员进行资格审查,由省考试局一把手审签,政审建档,签订《保密承诺书》,人员名单报教育部考试中心备案。

  试卷印刷入闱时必须对所有入闱人员进行违禁物品检查并全程**;印刷厂必须严格进行无线电和手机信号屏蔽,确保入闱区域全面覆盖、无死角;加强对入闱区域计算机、移动存储介质等电子设备和通讯工具的管理,入闱区域不允许配备笔记本电脑,所有涉密计算机必须移除上网、蓝牙等通讯功能,有条件的,增设中间机用于涉密材料的交换,入闱前由省考试局联合保密部门检查,检查情况报教育部考试中心备案。

  试卷印制过程中,任何单位和个人不得擅自改动教育部考试中心提供的试题内容。如确需变更时,必须经教育部考试中心审核批准。

  每个试卷纸袋外要加封印有省考试局确定标记的透明塑料膜;备用试卷袋包装要与正常试卷袋包装有明显区别。

  制定试卷袋密封条的纸张规格、粘贴位置、加盖签章等标准要按教育部考试中心有关制卷工作规范执行。

  试题、参考答案及评分参考清样只能由监印人员在解闱后带回,不得随试卷一起发送。

  第二十九条 省考试局负责将试卷送往各市县,试卷运送车辆须加装视频监控设备、车辆定位系统或采用射频识别等技术手段,确保实时监控到试卷运送全过程。

  第三十条 各市县负责本地区试(答)卷的安全保密工作,存放试(答)卷的保密室,须符合国家教育考试考务安全保密工作规定要求,并经省教育厅省公安厅省保密局联合验收合格发证。

  试卷整理、保管、分发场所须安装2个以上摄像头,进行全程全方位、无死角监控**。参加试卷整理的人员须为教育行政部门或教育考试机构的正式在编人员。试卷整理场所要实行严格的安全检查制度和登记制度。试卷整理人员须接受违禁物品检查,手机、照相机等与整理试卷工作无关的物品不得带入试卷整理场所。试卷整理过程中应当有2人以上同时在场,所有人员在整理试卷工作全过程中不得单独离开试卷整理现场,离开时须接受必要的检查,确保没有将涉密材料带出试卷整理场所。

  第三十一条 试卷保管室存放试(答)卷期间,各市县要安排含公安(武警)在内的4名以上(含4名)工作人员昼夜值守,并保证任何时候不少于2人,确保试(答)卷的安全保密。

  第三十二条 各市县试卷保密室巡查系统须全程监控并对试卷保管情况进行实时**。每班值班人员在值守保密室的同时,要全程回放检查前一班监控**的情况,并认真填写《试卷保管、分发监控**回放情况记录表》(见附件10)。本记录表经市县招办负责人签章后留存备查,如有异常须第一时间上报省考试局。

  第三十三条 每场考试前,考区向考点运送试卷须使用专用密封车辆,由公安(武警)在内的3名以上(含3名)工作人随车押运,并直达考点保管室(试卷分发室)。试卷到达考点,须再次清点,无误后放入铁柜中并上锁,钥匙由考点主考掌握。

  试卷在考点保管室(或试卷分发室)存放期间,室内至少有公安(武警)在内的3名以上工作人员值守,并保证任何时候不少于2人,严禁无关人员入内,网上巡查系统须全程监控并实时**。

  第三十四条 试卷在考点的分发、回收清点工作须在考点试卷分发(回收)室进行,分发、回收期间,至少有3人专门值班,并保证任何时候不少于2人,视频监控须全程监控试卷分发、回收情况,并**。

  第三十五条 试卷在考点内领取、护送、启封、答卷回收、清点、封装过程中,任何情况下不得少于2人,每个环节必须履行经手人签名交接手续。

  第三十六条 考场试卷由同场2名监考员共同签字领取,并由副主考统一带领所负责监督协调考场的所有监考员,全程同行从考点设置的“封闭式”专用通道直达考场,严禁途中办理其他事项、停留或离开规定路线。

  开考前,监考员应按规定向全场考生展示试卷袋密封情况,并当众启封和清点试卷。考试结束后,同场2名监考员应立即清点回收答题卡、试卷和草稿纸,在本考场内经分管副主考清点复核,办理验收签名手续,无误后按要求封装。两名监考员共同将密封好的答题卡和试卷通过“封闭式”专用通道送交试卷保管组并办理交接手续。

  第三十七条 因试卷不完整、字迹模糊、错装等原因须启封备用试卷的,经主考批准,由主考、保密员及领用监考员签字确认后,方可启封备用试卷,同时报省考试局备案。备用卷启封全过程应在视频监控下进行。备用卷的领取、护送、使用管理要求与试(答)卷管理要求相同。因答题卡少装、破损、污损等原因须启封备用答题卡的,经主考批准,由主考、保密员及领用监考员签字确认后,可启用备用答题卡,并做好记录。

  第三十八条 当科全部答卷回收后,考点主考指定专人再次清点所有答卷及备用试卷等材料,由主考签字确认后,送市县试卷保密室保管。

  第六章 考试实施

  第三十九条 考前准备

  各市县或考点在考试前应完成以下工作:

  1、根据考试组织实施要求和规定,结合本地实际编制考点组织实施方案和应急处置措施。

  2、落实各工作组人员,明确主考、副主考和各工作组岗位职责。

  3、落实考务工作所需的各种设施、物品,完成考点、考场的环境清理、布置和相关设备、系统的测试、调试,校验时钟和视频监控图像采集区域。外语听力考试前组织人员对考点及每个考场的听力设备逐个检查验收。

  4、与公安、交通、卫生计生、工信、供电、保密、工商等部门沟通协调,安排有关人员参与考试组织实施工作,明确值守场所和岗位。

  5、组织监考员和其他工作人员培训、考核、发证。

  6、按省考试局要求报送考前准备工作及联络通讯方式等材料。

  7、安排考生熟悉考点、考场环境以及应急疏散通道和安全区域。

  8、检查考试用车,确定试(答)卷运送行车路线,确保试卷运送安全。

  9、其他相关事项。

  第四十条 考试实施

  1、文史类和艺术类的考生考语文、数学(文)、英语、政治、历史和地理等六个科目,理工类和体育类的考生考语文、数学(理)、英语、物理、化学和生物等六个科目。考试时间为6月7、8、9日。



2、各考点和考试工作人员必须严格按照《考试实施程序》(见附件6)组织考试工作。

  3、考生凭《准考证》和身份证参加考试,必须遵守《考场规则》(见附件7)。

  4、考生经过身份识别系统进行身份验证进入考点后,考点应通过广播等方式,在规定时间组织、提醒考生经安检进入考场。

  5、考点安排一位副主考负责监控组的工作。监控组在视频监考室通过网上巡查系统监控各考场情况,并从考生进入考场开始进行检查,直至考试结束离场时段进行全程**。发现问题应立即向主考汇报并记录。网上视频监控系统的管理和使用按《海南省国家教育考试标准化考点视频监控设备管理和使用办法(暂行)》(见附件8)执行。

  6、开始考试、考试终了等考试组织实施的重要时间节点,主考须指定1名副主考负责核实时间,无误后方可下达指令信号。

  第四十一条 材料保管

  1、考场记录、暂扣的违规物品等,严格按照有关规定指定专人妥善保管,以备查询和取证。

  2、每场考试结束后,系统管理员应及时对监控**进行备份。由主考、副主考、系统管理员签字封存,并妥善保存至今年底,以备查。未经省考试局批准,任何人不得调阅和备份。

  第四十二条 突发(偶发)事件处置

  1、考试中出现的突发(偶发)事件,依据有关教育考试突发(偶发)事件应急处置预案和本市县制定的实施细则,进行决策和处置。

  2、由于试卷印刷有误、自然灾害或其他突发事件等原因造成高考开考时间延迟的,须第一时间上报省考试局批准延长考试结束时间,延长的考试时间原则上不超过30分钟。

  3、考试期间偶发事件,按考试期间偶发事件处理办法处理(见附件9)。

  4、英语听力考试期间偶发事件,按普通高考英语听力考试有关考务工作要求处理(见附件10)。

  第四十三条 报告制度

  1、考试期间,各市县招生办须安排专人昼夜值班,并在考前将值班安排(人员名单、联系电话等)上报省考试局;遇到失密、泄密、大面积舞弊或其他重大事件,应立即报告省考试局,省考试局报告教育部考试中心。所有涉密事项,必须用加密方式进行联络。

  2、试卷在保管期间,各市县要实行保密情况“零报告”制度,每天零点、上午6点、中午12点、下午18点四次,通过电话向省考试局值班室报告,并按安全保密工作报告内容(见附件15)如实上报。

  第七章 考试信息管理

  第四十四条 考试信息包括考生情况,考区、考点、考场设置、考场安排情况,监考员、巡视员、评卷人员情况,答卷扫描图像、评卷情况、考试成绩、诚信考试情况,视频监控**等。

  第四十五条 各级招生考试机构应建立健全多级考试信息管理系统,购置必要的设备,配备必需的专业技术人员,逐步实现考试信息管理科学化、规范化、现代化。

  第四十六条 各级招生考试机构按省考试局有关要求、准确上报有关考试信息。各科目考试结束后,各市县招生办应将本市县缺考考生人数、违规等情况汇总上报给省考试局。考试结束后,市县招生办须按要求立即将考试情况书面简要报告省考试局。

  第四十七条 各级招生考试机构要制定采集与处理考试信息的管理程序和工作纪律,确保考试信息的规范、完整、准确和安全。

  第四十八条 考生情况等考试信息以及未经授权公布的其他考试信息按国家秘密级事项管理。各级招生考试机构要采取相应的保密措施,确保考试信息的安全。

  第四十九条 考试信息由省考试局向社会发布,任何单位或个人不得擅自向社会发布或泄露考试信息。

  第八章 附 则

  第五十条 各市县可根据本规定制订工作实施细则,并报省考试局备案。

  第五十一条 对考生或考试工作人员在考试中出现的违规行为,依据《中华人民共和国刑法》《中华人民共和国教育法》《国家教育考试违规处理办法》(教育部令第33号)等有关规定处理。

  第五十二条 残疾考生参加全国统考的,合理便利具体操作要求应按照教育部、中国残联印发的《残疾人参加普通高等学校招生全国统一考试管理规定》(教学〔2017〕4号)执行,其他环节的考务管理工作应按照本实施细则要求执行。

  第五十三条 本细则在海南省2018年普通高等学校招生全国统一考试中施行。

  附件:1、主考、副主考职责

  2、考点各工作组职责

  3、监考员职责

  4、视频监考员职责

  5、流动监考员职责

  6、考试实施程序

  7、考场规则

  8、海南省国家教育考试标准化考点视频监控设备管理

  和使用办法(暂行)

  9、实施考试过程中偶发事件处理办法

  10、普通高考英语听力考试有关考务工作要求

  11、试卷保管、分发监控**回放情况记录表

  12、海南省普通高考视频监考员工作记录表

  13、英语听力考试考前有关设备检查记录表

  14、英语听力播放监听记录表

  15、海南省普通高等学校招生全国统一考试安全保密

  工作报告要求

  附件1

  主考、副主考职责

  一、主考在考区委员会的领导下,负责本考点的全面工作,主持本考点的考试;副主考协助主考工作。

  二、负责培训、考核和管理监考员及其他相关考试工作人员。

  三、负责组织人员布置考点、考场及检查各类相关设备,做好考前准备工作。

  四、负责掌握考试时间和关键设备管理,确保开考、终考时间准确和听力播放正常进行。每科考试开始和结束前,广播室必须有1名副主考在场。外语听力考试开始前,听力播放室内除设备操作员外,还必须有1名副主考及1名以上英语教师在播音室进行监督,核验播放内容。考生入场身份验证、视频监控室必须分别由1名副主考负责。

  五、负责组织开展对监考员和考生进行违禁物品检查工作和对考生的身份验证工作。

  六、组织向各考场监考员分发当科考试科目的试卷、答题卡、条形码、草稿纸和考试用品等。

  七、负责管理本考点备用试卷(答题卡、下同)。在出现试卷不完整、字迹模糊、错装等情况时,决定是否启封备用试卷,与保密员及领用监考员签字确认,并按规定报省考试局备案。

  八、负责本考点终止违规考生或违规考试工作人员继续参加考试或工作的处理,以及处理其他考试偶发事件。主考须在有异常情况的考场记录表上签名。

  九、负责本考点答卷(答题卡,下同)的回收和运送工作。每科考试结束后,组织验收各考场的答卷、试卷(含草稿纸)、《考场记录表》等,派专人保管与保卫,并按时送到考区指定地点。

  十、负责组织与督查本考点的安全保卫、卫生防疫和后勤保障工作,发现问题及时处理,重大问题要立即报告考区主任。

  十一、负责及时、准确、全面报告本考点本次考试情况。考试结束后,向考区委员会报告本考点本次考试情况。

  十二、副主考协助主考完成以上各项工作。副主考负责分管考场的考场管理工作;检查、监督所分管考场试卷、答题卡的分发、回收和密封情况等;检查所负责考场的钟表走时情况;协助主考处理分管考场的偶发事件。

  附件2

  考点各工作组职责

  一、考务组:负责考前的各项准备工作;检查、落实考点组织考试工作的准备情况;协助主考处理考试过程中的有关考务问题;负责考点的宣传及考风考纪的宣传;布置考点(悬挂横幅,张贴标语、考点平面图、考生须知、国家教育考试违规处理办法等);每科开考前配合播音组调试广播设备,检测设备运行情况,处理考试过程中设备的偶发故障;外语听力考试期间,组织英语教师负责监听听力考试录音光盘播放的全过程;保管暂扣考生的作弊材料、工具,填写收据。

  二、试卷保管组:负责各科考试前到保密室领取试卷和答题卡;按保密要求分发和回收试卷、答题卡;考试过程中负责守护备用试卷和答题卡;考试结束后将试卷和答题卡送回保密室;按科目归类整理“考场记录表”,并按袋面要求填写袋面有关内容,然后装袋密封、移交。

  三、播音组:负责考点的考试信号、广播词、英语听力考试光盘的播放,准时、准确地按照“广播考试时间及广播词”宣读考试指令;负责考点播放设备(包括备用设备)、线路的维护、使用,每科开考前调试广播设备,检测设备运行情况,保证考试期间设备完好,线路畅通,信号和听力光盘播放音质清晰;播放英语听力光盘时,副主考、英语教师和播音组工作人员须在播音室里进行监听,出现问题按《英语听力考试考务工作的要求》中的“听力考试期间偶发事件处理办法”处理。播音室半径20米范围内不能有任何噪音干扰和电磁干扰,不允许任何人携带和使用任何无线通讯设备。

  四、视频监控组:负责标准化考点设备设施检查与维护、系统测试,运行监管及视频资料管理等工作。在考试期间,实时监控系统运行状态,及时解决技术问题,保证系统正常运行;负责考生入场身份验证的技术培训和保障工作;在考试过程中,要对考场内考试实施情况、试卷保管室,考务室、试卷分发室等监控场所进行全程视频监控,并做好监控记录;考试结束要做好数据备份加封,由监控人员、分管副主考和主考签字后,及时移交给考区保密组;配合考区招办组织纪检、考务等人员,对各科考试**进行回放检查。

  五、保卫组:负责考点的安全、保卫工作、维护考生入场身份验证的秩序;按要求封闭考点,禁止无考试证件的人员、车辆进入考点;按要求在考场周围设置警戒线,并负责警戒范围内的值班巡逻,禁止无关人员进入警戒线内。

  六、后勤服务组:负责考点、考场的清洁卫生工作;负责给考生及考试工作人员供应开水、看护车辆等;负责开关各考场的门锁,维护、保障考点的正常用电。

  七、医疗卫生组:负责考试期间轻微患病考生的诊治;负责将病重不能坚持考试的考生送往医院救治。

  附件3

  监考员职责

  一、按要求参加考前相关培训,认真学习考试政策规定,熟悉监考业务,熟练掌握考试相关设备的操作规程,能够识别常见作弊工具。

  二、在主考领导下,负责本考场的考试实施,维护考场秩序,严格执行考试实施程序,如实记录考试情况,及时报告发现的异常情况。

  三、按规定领取、发放、回收、整理、上交本考场的试卷、答题卡、草稿纸等。

  四、按时组织本考场考生进场,提醒考生所带物品是否符合有关规定,按照《手柄式金属探测器安检考生的操作规程》使用手柄式金属探测器对考生进行违禁物品检查。


  五、核查考生《准考证》和身份证,考试开始后(英语科在听力考试结束后)核对考生本人与《准考证》、身份证和《考生相片与座位排列表》上的照片是否相符。

  六、督促、检查考生准确填写姓名、准考证号,粘贴或指导考生粘贴条形码等。发现错误,应要求其改正。

  七、监督考生按规定答题,实时巡查考场,防范、制止违规行为。对考生用于作弊的材料、工具等予以暂扣,并将违规考生的作弊材料和准考证面对摄像头展示后交考务办公室处理;填发《海南省国家教育考试违规行为告知书》并按《国家教育考试违规处理办法》等规定做好相关处置工作。

  八、如实记录考试情况,填写试卷袋及答题卡袋封面栏目、《考场记录表》的相关内容,做好缺考考生答题卡的处理及记录工作。

  九、制止非本考场考生、监考员和除主考、副主考、巡视员、流动监考员以及省考试局规定的其他人员以外的任何人进入考场。

  十、按《实施考试过程中偶发事件处理办法》及时处理考试期间发生的意外情况。

作者: sowang    时间: 2018-5-31 15:23
十一、佩带监考工作证件参加监考,文明着装,穿软底鞋,遵守监考工作纪律,执行监考员守则。

  不迟到早退,不擅离职守。监考工作过程中,不吸烟,不打瞌睡,不阅读书报,不聊天,不抄题、做题、念题,不得无故在考生身边停留,不检查或暗示考生答题,不做与监考无关的事情,不得擅自提前或延长考试时间,不得将手机、照相机等规定以外的物品带入考场,不得擅自发布与考试有关的信息或内容,不得把试卷、答题卡、草稿纸带出或传出考场。

  十二、考前、考后按要求检查、清理和密封考场。

  十三、校准考场时钟,发现问题及时上报和处理。

  十四、确认手机信号屏蔽器摆放正确、工作正常。

  十五、完成主考布置的关于考试的临时性工作。

  附件4

  流动监考员职责

  一、负责考生入场身份验证工作。

  二、协助副主考在指定的楼层处理考务有关工作。

  三、负责检查所在楼层洗手间的清理情况。

  四、负责带考生上洗手间。

  五、协助监考员处理考试期间的偶发事件。

  六、负责考场与考务办公室的联络工作。

  附件5

  视频监考员职责

  一、在考前应接受相关技术培训,熟练掌握视频监控系统的使用方法。

  二、考试期间,按照规定时间、范围和要求在视频监控室内集中精力严密观察考场传来的考试图像,监督监考员履职情况,认真填写《海南省普通高考视频监考员工作记录表》,发现异常情况应立即向考点主考报告并做好相关记录。

  三、严守监考工作纪律和视频监控室规定,不得携带手机进入视频监控室,爱护使用的设备并不得擅自拆装,禁止无关人员入内。

  四、注意有关材料的保密,不得擅自将考场监控图像、画面等资料复制、外传。

  五、严格遵守监控设备操作规程,未经允许严禁擅自调整监控系统、监控范围。

  六、负责有关考试项目规定和主考布置的其他工作。

  附件6

  考试实施程序

  一、工作人员进入考点

  1、主考、副主考、监考员等考试工作人员,在每科开考前60分钟(其中语文、英语科考前70分钟)到达考点办公室。

  2、所有监考人员在进入考点办公室时,必须接受违禁物品检查。监考人员要主动清身,将携带的物品放置在考点统一指定的物品放置处保管,禁止将手机、照相机等规定以外的物品带入考场。

  3、主考要简要总结上一科的考试情况,提出本场考试的具体要求;第一科考试则强调应注意的有关事项。

  二、领取试卷(考前50分钟,其中语文、英语科考前60分钟)

  4、监考员与试卷保管组工作人员办理试卷(含答题卡)交接手续,同一考场的监考员共同领取试卷、答题卡、条形码、草稿纸、《考场相片与座位排列表》和密封试卷袋、答题卡袋的胶水及其他考试用品,检查试卷袋、答题卡袋、密封膜是否有破损,核对试卷袋、答题卡袋上标明科目是否与本场考试科目相同,并核对条形码是否属于本考场,核对无误后办理领卷手续。

  5、由副主考统一带领所负责监督协调考场的所有监考员通过“封闭式”专用通道直达考场。

  三、组织考生进入考场(考前40分钟,其中语文、英语科考前50分钟,广播提示)

  6、考务工作人员(每10个考场至少安排1名)在考点大门前,通过考生身份识别系统对进入考点的考生进行身份验证,有序组织考生进入考点。

  7、甲监考员负责背护试卷、答题卡。甲乙监考员在考场内视频监控下检查核对考生的《准考证》和身份证,并使用手柄式金属探测器对考生(面向视频监控)进行违禁物品检查,引导考生将携带的非考试物品放置在考场门口的“非考试物品暂放处”,制止考生将携带的书籍资料等考试违禁物品带入考场,组织考生有序进入考场并对号入座。

  8、语文科考前25分钟,广播宣读《考场规则》。

  四、分发答题卡、草稿纸(考前15分钟,广播提示)

  9、甲监考员根据广播提示校准考场挂钟时间。

  10、乙监考员当众验示答题卡袋封面标注科目是当科考试科目且密封完好,拆封、核对、清点、分发答题卡、条形码和草稿纸。

  11、广播提示考生检查答题卡是否有皱折、污损,注意阅读答题卡上的“注意事项”,按“注意事项”要求,将自己的姓名、准考证号码填写在指定的位置,核对条形码上本人的姓名和准考证号码,无误后,将其粘贴在指定的方框内。监考员要指导考生填涂答题卡上的姓名、准考证号和粘贴条形码。

  五、启封试卷(考前10分钟,广播提示)

  12、甲监考员当众验示试卷袋封面标注科目是当科考试科目且密封完好,拆封、核对、清点试卷。若发现试卷与本场考试科目不符或试卷数量不符及错装、漏印、重印、错印等情况,立即报告主考,按照规定采取有效措施,保证考试正常实施。

  13、乙监考员逐个检查考生条形码的粘贴情况,核对考生在答题卡和草稿纸上所填写的姓名、准考证号是否与《准考证》上一致,填写的方法、内容是否正确。

  六、分发试卷(考前5分钟,广播提示)

  14、开考前5分钟甲监考员开始分发试卷。按座位号从小到大顺序分发试卷。试卷不得由考生自行传发。

  15、试卷分发完毕后,乙监考员在考场内的黑板上以醒目板书的形式提示考生当科考试科目、试卷的张数、页数和考试时间等信息;甲监考员指导考生清点试卷,核对试题是否有漏印、污损、字迹不清等问题,指导考生在试卷规定的区域填写自己的姓名、准考证号及座位号等,并要求考生开考信号未发出前不许答题,否则按抢答处理。

  七、考试开始(广播提示)

  16、开考信号发出后,甲监考员宣布开始答题。

  17、甲监考员在考场前面注视考生应试,维持考场秩序;乙监考员持《考生相片与座位排列表》逐个核对考生本人与《准考证》、身份证、《考生相片与座位排列表》上的照片是否相符;检查考生在试卷、答题卡上所填写的姓名、准考证号等是否正确,若有问题,立即查明并报告主考予以处理。核对考生身份无误后,甲、乙监考员共同在《考生身份核对确认表》上签名。

  八、考试期间

  18、开考15分钟后,不允许迟到考生进入考点;(6月8日英语科的考试,14:45后禁止迟到的考生进入考点);乙监考员按照省考试局要求做好缺考记录,适时处理缺考考生试卷(卡)和空白试卷(卡)。

  19、甲、乙监考员分别在考场前、后集中精力注视考生答题,发现考生有作弊苗头的要及时制止。对考生的违规行为要如实、详尽地记录在《考场记录表》上,同时要认真填写《海南省国家教育考试违规行为告知书》,向违规考生告知违规内容,并要求违规考生在《海南省国家教育考试违规行为告知书》规定的位置签名(若考生不接受签名时,监考员应在“其他”处写上“已告知考生,但考生不接受签名”字样),考生用于作弊的物品应予暂扣。发现严重违规行为,应及时报告主考,及时处理。考试期间,有其它异常情况的也应记录在《考场记录表》上,情况较多的可另加附页。

  20。监考员对试题内容不作任何解释,但对于试卷印刷文字不清之处所提出的询问,应予当众答复。试题有更正时应及时板书当众公布。

  21、监考员一般不在考场内走动,不在考生身边停留,不以任何理由把试卷和答题卡带出或传出考场。

  22、除主考(含副主考)、监考员、省派巡视员以外,其他人员一般不得进入考场,特殊情况需要进入考场的,须经主考批准。

  23、开考30分钟后,乙监考员负责收回缺考考生的试卷、答题卡和条形码,甲监考员负责用红色字迹笔在试卷及答题卡上规定的位置写上缺考考生的姓名和准考证号码,在正面的空白处写上“缺考”字样,用2B铅笔把答题卡上的缺考标记涂黑,把缺考考生的条形码粘贴在答题卡指定的方框内。对被调换下来的作废卡,应用红色字迹笔在正面的空白处写上“作废”字样,并在调换时交有关工作人员装回备用答题卡袋中。对多余的答题卡,应用红色字迹笔在正面的空白处写上“空白”字样。监考员对《考场记录表》、试卷袋面、答题卡袋面相关栏目按“说明”认真进行填写。

  24、在考试过程中,考生如厕后回到考场,监考员在视频监控下用手柄式金属探测器(声音设置为振动报警模式)对考生重新进行检测,确认无违禁物品后,考生方可进场继续考试。

  25、考生交卷出场时间不得早于每科目考试结束前30分钟。考生交卷离开场后不得再进场续考。

  26、每科目考试结束前15分钟,广播提示 “现在离考试终了还有15分钟”。

  九、考试终了

  27、广播提示“考试终了时间到,请考生立即停笔,继续答卷者按违规处理。请将答题卡、试卷、草稿纸按从上至下的顺序整理好放在桌面上,坐在原座位等候监考员收取,待监考员通知离场后再离开考场。”

  28、甲监考员在讲台前注视考生,制止拖答行为。

  29、乙监考员先收答题卡并清点。

  30。甲监考员收试卷及草稿纸并清点。

  31、考生离开考场。

  十、试卷、答题卡、考场记录表的密封与回收

  32、甲监考员负责对试卷和草稿纸进行清点,按照座位号从小到大(小号在上,大号在下)的顺序整理好,交乙监考员清点复核,然后一并装入试卷袋中;乙监考员负责对答题卡进行清点,将考生(含缺考考生)的答题卡按座位号顺序(小号在上,大号在下,缺考考生答题卡放在相应座位号)整理好,交甲监考员清点复核,在考场中等待分管副主考检查复核并签名确认,再装答题卡袋密封。

  33、甲监考员如实填写《考场记录表》,考试期间无异常情况的在“考场记要”栏内写上“正常”字样,甲、乙监考员分别在《考场记录表》上规定的位置签名。

  34、甲、乙监考员共同携带密封后的答题卡袋、试卷袋(内含草稿纸)、《考场记录表》、有记录的《海南省国家教育考试违规行为告知书》存根,通过“封闭式”专用通道直达试卷保管组并办理交接手续。

  35、试卷保管组对各考场监考员送交的答题卡袋、试卷袋(内含草稿纸)、《考场记录表》、有记录的《海南省国家教育考试违规行为告知书》进行清点后,将记录异常情况的《考场记录表》和有记录的《海南省国家教育考试违规行为告知书》存根,按科目归类装入《异常情况考场记录表回收袋》中,然后交主考检查验收签名并密封;“考场记要”为“正常”的《考场记录表》按科目归类装入《正常情况考场记录表回收袋》密封好。试卷保管组应按各类袋面要求填写袋面有关内容,然后密封、移交。

  36、暂扣考生用于作弊的物品应及时移交考务组进行登记。如属一般物品(如考生夹带的纸条、书籍、涂改液等)由考务组扣留保管;如属贵重物品(如手机、电子存储记忆设备等)则由违规考生写下有关字据后退还考生。

  37、回收的试卷袋(内含草稿纸)和《正常情况考场记录表回收袋》由市县招生办负责保管备查,期限至今年年底。应考答题卡、备用答题卡、备用试卷、《异常情况考场记录表回收袋》,由市县招生办按有关要求送交省评卷场(具体时间、地点另行通知)。

  十一、备用试卷及备用答题卡的启用

  38、如因试卷不完整、字迹模糊、试卷短缺、错装等原因须启封备用试卷的,经主考批准,由主考、保密员及领用监考员在备用试卷袋上签字确认并注明启用时间和原因、份数、使用考场后,才能启封和使用。

  39、主考、保密员及领用监考员签字确认后,由保密员和考务组工作人员,将原封备用试卷送到所需试卷的考场,交由该考场监考员启封并取出所需的试卷,然后密封交给送卷人员带回试卷保管组保管。

  40。因答题卡少装、破损、污损等原因须启封备用答题卡的,经主考批准,由主考、保密员及领用监考员在备用答题卡袋上签字确认并注明启用时间和原因、份数、使用考场后,才能启封和使用,被调换下来的作废卡装回备用答题卡袋。

作者: sowang    时间: 2018-5-31 15:23
附件7

  考 场 规 则

  一、自觉服从监考员等考试工作人员管理,不得以任何理由妨碍监考员等考试工作人员履行职责,不得扰乱考场及其他考试工作场所的秩序。

  二、凭《准考证》和身份证,按规定时间和地点参加考试。应主动接受监考员按规定进行的身份验证、金属探测器安检和对随身物品等进行的必要检查。

  三、进入考场,只准携带2B铅笔、黑色字迹的钢笔或签字笔、直尺、圆规、三角板、无封套橡皮、透明笔袋等文具。严禁携带手机、无线电发射和接收设备、电子存储记忆录放设备、计算器、钟表(含手表)、涂改液、修正带和其他非考试用品进入考场。

  四、入场后,对号入座,将《准考证》和身份证始终放在课桌面右上角以便核验。领到答题卡和试卷后,应在指定位置和规定时间内准确、清楚地填涂姓名、准考证号、座位号等,在答题卡指定的位置粘贴考生本人条形码。凡漏填(涂)、错填(涂)、书写字迹不清或条形码粘贴错位的答题卡,影响评卷结果的,责任由考生自负。

  遇试卷、答题卡分发错误及试题字迹不清、重印、漏印或缺页等问题,应举手询问,在开考前报告监考员;开考后,再行报告、更换的,延误的考试时间不予延长;涉及试题内容的疑问,考生不得向监考员询问。听力考试期间,不得向监考员询问并保持安静。

  五、开考信号发出后方可开始答题。

  六、考场时钟仅供参考,考试时间以广播指令为准。

  七、开考15分钟后,不得进入考点参加当次科目考试;6月8日英语科的考试,14:45后禁止迟到的考生进入考点;不得早于每科目考试结束前30分钟交卷出场;交卷出场后不得再进场续考,也不得在考场附近逗留或交谈。

  八、在与题号相对应的答题区域内答题,写在草稿纸上或非题号对应的答题区域的答案一律无效。不得用规定以外的笔和纸答题,不得在答卷上做任何标记。

  九、在考场内须保持安静,不得吸烟,不得喧哗,不得交头接耳、左顾右盼、打手势、做暗号,不得夹带、旁窥、抄袭或有意让他人抄袭,不得传抄答案或交换试卷、答题卡、草稿纸,不得传递文具、物品等,不得将试卷、答题卡或草稿纸带出考场。

  十、在考试过程中,同一考场不允许两名或两名以上考生同时上洗手间。

  十一、考试结束信号发出后,立即停笔,在监考员依序收齐答卷(含答题卡)、试卷、草稿纸后,根据监考员指令依次退出考场。

  十二、如不遵守考场规则,不服从考试工作人员管理,有违规行为的,按照《中华人民共和国教育法》《国家教育考试违规处理办法》(教育部令第33号)等有关规定处理,并将记入国家教育考试诚信档案;涉嫌违法的,移送司法机关,依照《中华人民共和国刑法》等追究法律责任。考生须配合监考员等工作人员对本人违规事实的认定和处置并按要求签字。

  附件8

  海南省国家教育考试标准化考点视频监控

  设备管理和使用办法(暂行)

  第一章 总 则

  第一条 为加强我省国家教育考试标准化考点视频监控设备使用和维护管理工作,保证视频监控设备安全、高效、稳定运行,维护国家教育考试的安全、有序,根据《国家教育考试标准化考点规范(暂行)》(教考试〔2011〕2号)文件要求,特制定《海南省国家教育考试标准化考点视频监控设备管理和使用办法》〔简称“办法”〕。

  第二条 本办法所称国家教育考试标准化考点是指经省考试局统一授予“国家教育考试标准化考点”标示牌的学校。

  第三条 本办法所称的视频监控设备,是指用于国家教育考试标准化考点内的考场视频监控设备、作弊防控设备、考生身份验证设备、网络设备硬件及软件的集成系统。

  第四条 标准化考点视频监控设备原则上只适用国家教育考试和省级教育考试部门组织的有关考试,其他考试须报市县教育局批准后方可使用。非考试期间,学校可用于的教育教学管理工作。手机信号屏蔽器要根据《海南省考试局关于我省国家教育考试标准化考点手机信号屏蔽器使用范围的通知》(琼考〔2011〕4号)相关规定严格管理。

  第五条 考点要成立由校长为组长的国家教育考试标准化考点视频监控设备管理领导小组,负责协调管理和使用设备,并制定设备使用管理制度,要指定不少于2名技术人员,负责本考点视频监控设备的日常运行、使用、维护工作。

  第二章 视频监控室的管理

  第六条 考点的视频监控室要至少配备1名系统管理员,负责管理、维护与考试有关的信息系统和设备,解决出现的技术问题,保障系统、设备在考试期间处于正常工作状态。

  1、系统管理人员须按时到岗,准时启闭监控系统,密切监视画面运行状态,并将监控情况及时进行记录。

  2、系统管理人员要严格遵守监控设备操作规程,未经允许严禁擅自调整监控系统、拆装设备、删除监控软件。

  3、系统管理人员要注意保密,不得私自将考场监控图像、画面资料外传,不得将系统操作密码告知他人,违规者将严格按照相关规定予以处分。

  4、考试值班期间不得因私使用监控室工作电话

  5、系统管理员应在每天考试结束后,将当日所有考试**文件(选择**时间:当天第一科考试前30分钟至最后一科考试结束后10分钟)统一复制到移动硬盘,在所有考试结束后密封,按照保密件移交程序于3日内交到市县招生办,在复制备份之前严禁自行删除。

  第七条 每9个考场配备1名视频监考员,负责在视频监控室通过网上视频监控系统观察考场图像,发现异常情况立即向主考报告并做好相关记录。

  1、视频监考员须符合考试监考员的选聘条件,熟练掌握考场监控设备的操作方法,遵守《监考员守则》。

  2、视频监考员严禁调整摄像头近距离查看试卷内容和考生答卷情况。

  3、考试期间,如果设备出现故障(如图像出现丢失、设备报警等),视频监考员应立即向主考报告,同时采取相关的应急措施,不得擅自中断记录状态和重启设备,以防止数据丢失。

  第八条 考试期间的**资料属于保密信息,未经市县招生办批准,任何人不得查阅、调用,**资料保留时间不得低于6个月。

  第九条 各级领导视察或巡视员凭证方可进入监控室,其他无关人员不得进入。

  第十条 考试期间,无关人员禁止操作考场监控系统。如果暂停使用该系统,可以由系统管理人员统一关闭系统设备电源,禁止非管理人员私自开关设备。

  第三章 视频监控设备的调试与维护

  第十一条 考前按要求做好视频监控设备、系统的检查。调试、安装和初始化工作。

  1、考试前10天,考点要对摄像头、金属探测器、手机信号屏蔽器、身份证识别等设备进行测试,考点要安排专人对考场摄像机镜头、防护罩、硬盘**机等设备进行清理,确保设备整洁、图像清晰

  2、考试前一周,各考点要与省级指挥中心进行互联互通测试,保证所有监控点图像能在考点指挥中心电视墙上显示,可以**存储,同时能将图像传输到省级指挥中心。

  3、考试前3天,考点须完成各考场摄像头命名标识工作,并上传到省级考试指挥中心。文件格式为:46+市县编码+考场编码+考点自定义,例如:海口市第一中学文科第三考场可以命名为:4601_文003_初三1,考点名称由施工方调试后统一固定在视频图像的右上角,不得擅自更改。

  4、考试前2天,各考点须完成考场摄像头的角度、焦距、光圈、色彩饱和度调整工作,确保摄像头镜头全部显示考生考试状态。要给金属探测器装上电池,并测试是否正常;手机信号屏蔽器要通电测试,确保能正常屏蔽手机信号;要检测身份证识别设备,是否可以读取验证身份证信息。

  5、考试前1天,各考点系统管理员应完成监控设备硬盘空间的清理工作,将各视频监控时间统一校对调整准确,并开启自动**功能。

  6、通过调试如发现系统、设备存在故障,要及时维修或更换。

  第十二条 各考点负责考场视频监控设备的日常保养与维护。任何人不得以各种理由调整摄像头角度和镜头、遮挡镜头、私自关闭设备电源;要加强对学生的教育管理,明确纪律要求,防止出现学生损坏设备的行为。

  第十三条 各考点在系统安装调试完成后,不得私自改变有关设备的参数配置(如IP地址、端口等参数),确需更改的,须上报省考试局批准后方可进行修改。

  第十四条 考场视频监控系统中开设的用户名和密码为考点用户专用,应由专人负责保管和维护;所有监控设备的IP地址属于保密信息。工作人员不得向任何单位和个人提供以上信息。

  第十五条 严禁在监控设备上安装、拷贝任何与监控系统无关的软件。

  第十六条 各考点在考前1天至考试结束应切实做好视频监控室的安全防范工作。

  第十七条 每科考试结束后,需安排专人拔掉手机信号屏蔽器电源,取出金属探测器电池防止设备损坏。

  第十八条 全部考试结束后,市县招生办或考点要及时回收金属探测器、手机信号屏蔽器、身份证识别等设备,检查金属探测器电池是否取下,手机信号屏蔽器天线是否齐全,身份证识别设备的笔记本电脑电池是否取下等等,并要对以上设备妥善保管。

  第十九条 为了保证信号传输,各考点在考试期间,必须保证校校通或监控网络的出口带宽不低于20M。

  第二十条 考点视频监控室应配备应急电源系统(UPS),确保停电时监控程序安全、有序退出,防止因停电丢失考场监控的图像资料。采用联合接地体,接地电阻<1Ω。单独为监控室设置接地体时,接地电阻<4Ω。监控设备应有可靠的避雷、接地系统,避免雷雨季节设备受损。

  第四章 试卷保密室视频监控设备的管理

  第二十一条 在考试前一周,各市县招生办须做好试卷保密室监控设备调试、与省级指挥中心和国家级巡查指挥中心互联互通测试等各项准备工作。同时对系统管理员、考务联络员等进行系统培训。在值班监控间,要严格按照规定进行各项操作。

  第二十二条 在试卷进入保密室的前一天,系统管理员应把视频监控系统调为自动**状态,每天要做**信息的备份,直至所有试卷搬出保密室5小时后再关机。

  第二十三条 保密室监控**实行6小时回放制度,值班人员上岗前要熟悉视频监控设备的操作流程,并作好相关影像信息的文字记录工作,发现问题应立即向市县招生办和省考试局室报告。

  第二十四条 保密室监控设备管理

  1、严禁扩散用户入网口令及密码,不得擅自更改软件参数和数据;

  2、严禁擅自更改监控设备内部配置及参数设置,如IP地址、端口等参数等;


  3、严禁使用非备份用的移动硬盘、U盘、光盘等移动设备插接监控设备,不准以任何借口、任何方式擅自拷贝、存储监控数据信息。

  4、视频**要归档保管至少半年,未经省考试局批准,不得对外提供。

  第五章 设备归属及管理职责

  第二十五条 标准化考点建设的设备通过验收后,由省考试局统一划拨给市、县教育局。市县教育局要责成相关部门对设备进行分类编号,依工作管理需要分类,注册到学校的固定资产账户中。

  第二十六条 学校应对其所管理的相关设备进行维护管理,并根据《海南省教育厅 海南省财政厅关于做好海南省国家教育考试标准化考点建设工作的通知》(琼教财〔2011〕268号)文件要求,按照隶属关系,将设施设备的维护资金列入同级财政年度预算,予以保障。

  第六章 附 则

  第二十七条 本办法由海南省考试局负责解释,每项考试系统联调及相关协调工作联系人,考前由省考试局另文通知。

  第二十八条 本办法自公布之日起施行。

作者: sowang    时间: 2018-5-31 15:24
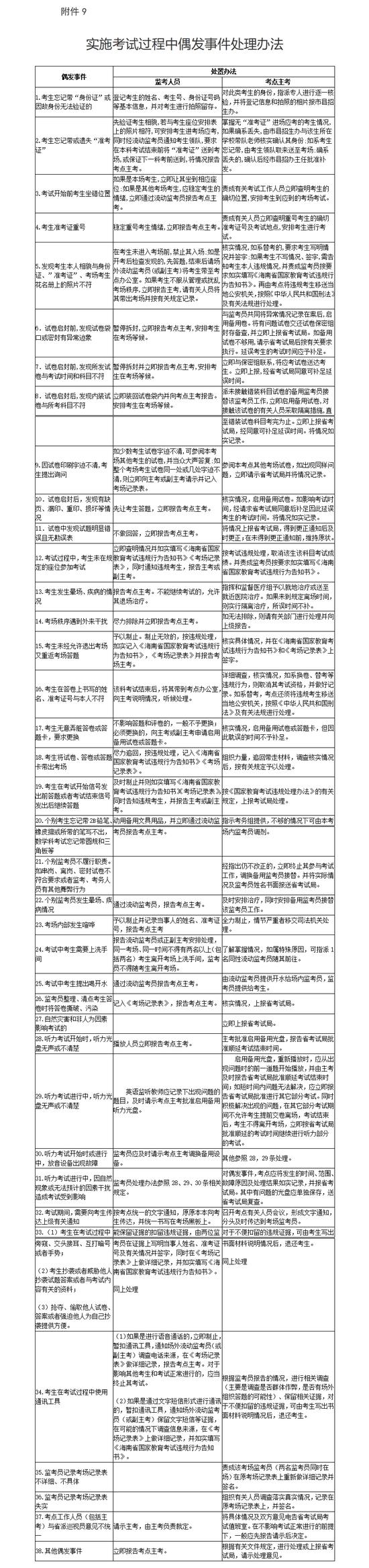
附件9

  实施考试过程中偶发事件处理办法



附件10

  普通高考英语听力考试有关考务工作要求

  一、英语听力考试的准备工作

  各市县招生办、各考点要认真做好高考英语听力考试播放设备配置和调试工作:

  (一)每个考点须按规定配置听力播放收听设备。凡没有配置(新设考点)或设备不完善的考点,要按有关要求尽快配置和完善。听力播放收听设备的配置要达到:在每个考场内合适的位置装设两个音箱,广播室配备相应的扩音、播音设备(另有一套连接好的备用设备)及备用2-3个配有音箱的光盘播放机,保持技术状态良好。

  (二)各市县招生办要在5月底前对各考点的听力考试播放设备进行全面检查,逐个考场进行试听,确保每个考场的每个座位都能听清播放效果。考前一天和6月8日中午组织人员对播放设备再进行试运行,将设备调试到最佳状态后封存,以确保在启用时播放设备良好和播放质量。在考前每次检查,检查人员要认真填写英语听力考试考前有关设备检查记录表(见附件13),以强化检查工作责任。

  (三)各市县(单位)在考试前要与当地供电部门做好协调,确保考试期间正常供电。同时,各考点均要配置备用发电设备。

  (四)组织英语听力前,各市县(单位)要做好协调工作,停止考点周边任何施工,封闭离考点较近的路段,禁止车辆通行,禁止周边任何影响考试实施的活动,确保考点肃静。

  二、听力考试实施中的考务管理

  听力考试安排在该科目考试开始时进行,听力考试具体时间节点和工作要求如下:

  (一)6月8日14:00监考员领取试卷、答题卡。

  (二)6月8日14:10监考员组织考生入场。

  (三)6月8日14:45禁止迟到的考生进入考点,甲监考员校准考场挂钟,乙监考员开始启封、清点、分发答题卡和草稿纸。

  (四)6月8日14:50监考员当众启封试卷袋,考点广播室播放听力光盘进行试音(两者同步进行)。首先,核验试音部分开始句“这是20XX年普通高等学校招生全国统一考试X语科听力部分,…”中考试年份和语种是否正确。播放过程中,听到“试音到此结束”的提示语时,应立即按暂停键暂停播放,待考试正式开始时继续播放。不得将光盘倒回开头处。

  (五)6月8日14:55监考员开始分发试卷。

  (六)6月8日15:00考点广播室发出“听力考试现在开始”播音后,立即按下播放键,从暂停播放处继续播放,听力考试正式开始。

  (七)听力考试期间,监考员要注意听力播放情况并保持整个考场的安静,原则上不得在考场内走动,发现问题应及时报告并按有关规定处理;在此期间,巡考员和其他人员应尽量减少在考场外的走动,无特殊情况不得进入考场。

  (八)播放过程中,听到“听力部分到此结束”的提示语时,应立即停止播放,听力部分考试正式结束。

  (九)听力部分考试结束后,考生开始作答笔试部分试题。监考员持《考生相片与座位排列表》逐个核对考生本人与《准考证》、身份证、《考生相片与座位排列表》上的照片是否一致,检查考生填涂答题卡和粘贴条形码的情况,核对考生在答题卡、试卷和草稿纸上所填写的姓名、准考证号是否正确。

  (十)听力考试结束后,在播音室负责英语听力播放、监听和保障工作的副主考、英语教师和技术人员,要填写《海南省普通高等学校招生全国统一考试英语听力播放监听记录表》(见附件14),并共同签名确认。

  三、实施英语听力考试注意事项

  (一)考区主任要在本市县考试巡查指挥中心坐镇指挥,主考、副主考要在考点值守。

  (二)实施英语听力考试时,要关闭电子干扰屏蔽仪、电风扇等可能影响听力考试的设备;遇到雷雨天气,要关闭门窗,待听力考试结束后,再重新打开门窗及有关设备。

  (三)播音室半径20米范围内不能有任何噪音干扰和电磁干扰,不允许任何人携带和使用任何无线通讯设备。

  (四)听力考试期间,播音室要配备熟悉播放设备运行和维修的技术人员。播放期间,应由1名副主考和1名以上英语教师全程监听播音质量和效果,要对考试过程中出现的问题予以确认和做好记录,并及时报告主考进行处理。

  (五)操作播放设备的人员要严格按照规定指令和规则操作设备;英语教师要精准记录好出现问题的时间,准确记录出现问题的句子、词语以及影响作答的题号等。

  四、听力考试期间偶发事件的处理

  (一)听力考试开始时,听力光盘无声或不清楚,播放人员应及时请示考点主考批准启用备用听力光盘(考前,负责播放的副主考和有关保密人员需将听力光盘和备用听力光盘一并领取到播音室),并由主考及时报告省考试局批准顺延考试结束时间。

  (二)听力考试进行中,听力光盘无声或不清楚,英语监听教师应记录下出现问题的题目,及时请示考点主考批准启用备用听力光盘。重新播放时,应从出现问题时的前一道题开始播放,并由主考及时报告省考试局批准顺延考试结束时间;如短时间内问题无法解决,应立即报告省考试局批准进行其它部分考试,同时积极设法解决出现的问题。在其它部分考试期间不允许考生提前交卷离场,考试结束后,考生不得离开考场,立即按省考试局批准顺延的考试时间继续进行听力部分的考试。

  (三)听力考试开始时或进行中,供电系统出现故障的,应及时请示考点主考批准启用备用发电设备,并由主考及时报告省考试局批准顺延因此而耽误的考试时间。

  (四)听力考试开始时或进行中,出现雷电等带有噪音的天气,并且大部分考场考生同时反映无法听清时,考点主考应立即向省考试局报告,经省考试局同意后,待干扰消除后,重新从出现问题时的前一题开始播放听力部分考试,顺延考试结束时间。如天气状况恶劣,干扰会持续较长时间,经省考试局同意,在其它部分考试结束之后,重新从出现问题时的前一题开始播放听力部分考试,顺延考试结束时间。

  (五)听力考试开始时或进行中,放音设备出现故障的,应及时换用备用设备。其他参照本条(一)、(二)款处理。

  (六)听力考试进行中,因自然现象或无法预计的因素干扰造成考试受到影响的,参照本条(二)、(三)、(四)款处理。

  对偶发事件,在没有妥善解决时,不得允许任何考生离开考场;任何人不得擅自对影响听力考试的问题给考生做出承诺,只能向主考报告,等待指令处理。考点应将发生的时间、范围、故障原因及处理结果如实记录,考试后上报省考试局。其中有问题的光盘应单独封存,考后送省考试局复查。 在考试结束后,各考点应在3天内将所有偶发事件及处理结果书面详细报告省考试局备案。

  五、有关听力偶发事件的广播词

  请考生保持安静,对刚才出现的情况,我们正在处理,请考生放心,耽误的时间会顺延补足。

  (一)现在继续听力考试,从第XX题(或试听部分)开始播放内容。

  (当听到“听力部分到此结束”的提示语时播出)非听力部分现在开始答题,本场考试时间顺延至XX时XX分结束。

  (二)由于(天气)的原因暂停播放听力部分的内容,考生根据已播放的听力内容在答题卡上作答,然后开始作答非听力部分试题,非听力部分考试时间至XX结束。尚未完成的听力考试将于XX时XX分继续进行。

  非听力部分考试到此结束,现在继续听力部分的考试,从第X题(或试听部分)开始播放听力内容。





欢迎光临 中文搜索引擎指南网 (http://sowang.com/bbs/) Powered by Discuz! X3.2